Ò³Ãæ¶þάÂë
²é¿´: 1034|»Ø¸´: 5

ÆÆ½âË¥ÀÏÃÜÂ룺з¢ÏÖÓÐÍû½«ÈËÀàÆ½¾ùÊÙÃü´Ó 80 ÌáÉýÖÁ 400 Ëê

[¸´ÖÆÁ´½Ó]

¸ÃÓû§´Óδǩµ½

·¢±íÓÚ 2020-1-9 21:32:50 | ÏÔʾȫ²¿Â¥²ã |ÔĶÁģʽ
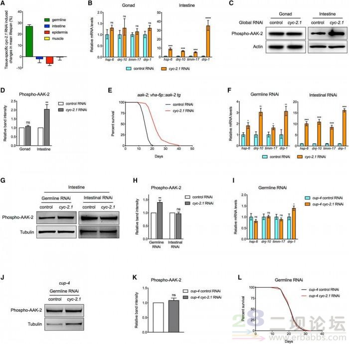
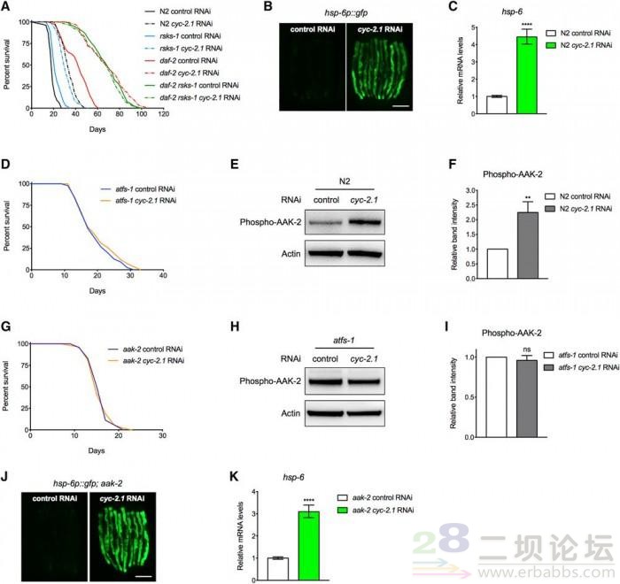
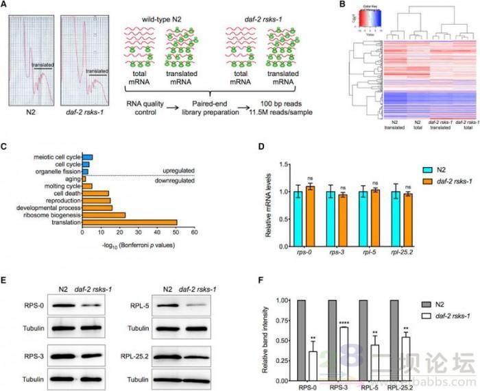
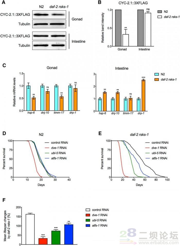
Ë¥ÀÏÊǺÍÿ¸öÈËϢϢÏà¹ØµÄ»°Ì⣬ѰÕÒ¼õ»ºË¥Àϵķ½·¨ÓÐÖúÓÚ¼õÉÙ¸÷ÖÖ¼²²¡¡£ÔÚ¿ÆÑ§¼ÒµÄ²»Ð¸Å¬Á¦Ï£¬ÕâÏîÑо¿¿ÎÌâÖÕÓÚÓÐÁËÍ»ÆÆÐÔ½øÕ¹£¬Í¨¹ý¶Ôϸ°û½øÐе÷ÕûµÄ·½Ê½ÒѾ­³É¹¦ÈÃÈ䳿µÄÊÙÃüÑÓ³¤ÁË 500%¡£

sUSAa0RvR0u87z0s.jpg

ÐãÀöÒþ¸ËÏ߳棨C. Elegans£©ÊÇÒ»Öַdz£Ð¡µÄÈ䳿£¬¶øÔÚ¿ÆÑ§¼ÒÑÛÖÐËüÊÇÑо¿Ë¥ÀϵÄÄ¿±ê¡£ÕâÖ÷ÒªÊÇÒòΪËüºÍÈËÀàµÄºÜ¶àϸ°û;¾¶Ïàͬ£¬¶øÇÒͨ³£´æ»îʱ¼äΪ 3-4 ÖÜ£¬Òò´Ë¹ØÓÚÊÙÃüµÄÈκα仯¶¼¿ÉÒÔ¸ü¿ìµÄÏÔÏÖ³öÀ´£¬²¢ÇÒÒ×ÓÚ²âÁ¿¡£

La55ySxZ52K53X11.jpg

ÔÚ¹ýÈ¥µÄ´óÁ¿Ñо¿ÖУ¬¿ÆÑ§¼ÒÉ跨ʹÓÃÒ©Îï»ò»ùÒò¹¤³ÌÀ´½«ÐãÀöÒþ¸ËÏß³æµÄÊÙÃüÑÓ³¤ 50£¥»ò 100£¥¡£Èç¹û·Åµ½ÈËÀàÉíÉÏ£¬Ò²¾ÍÊÇ˵ƽ¾ùÊÙÃü¿ÉÒÔ´Ó 80 ËêÌá¸ßµ½ 120 ÖÁ 160 Ëê¡£µ«ÊÇÔÚ×îÐÂÑо¿ÖУ¬Ñо¿Ð¡×éÒâÍâµØÊ¹È䳿µÄÊÙÃü±Èƽʱ³¤ÁËÎå±¶£¬Ï൱ÓÚ¿ÉÒÔ½«ÈËÀàµÄÊÙÃüÀ­³¤ÖÁ 400 Ëê¡£

Ac7AZrcWGhHHacG5.jpg

Ñо¿ÈËԱʹÓÃÁ½ÖÖ·½Ê½¶ÔÈ䳿½øÐÐÁ˸ı䣬°üÀ¨È䳿µÄÒȵºËØÐźÅͨ·£¨IIS£©ºÍ TOR ÐźÅͨ·¡£¹ýÈ¥µÄÑо¿±íÃ÷£¬¸Ä±ä IIS ;¾¶¿ÉʹÊÙÃüÑÓ³¤ 100£¥£¬¶ø¸Ä±ä TOR ;¾¶Ôò¿ÉÌá¸ß 30£¥¡£ÀíÂÛÉÏÕâÁ½ÖÖ;¾¶ºÏÆðÀ´Ó¦¸ÃÊÇ 130%£¬µ«ÊÇʵ¼Ê²âÊÔÑо¿Ð§¹û¿ÉÒÔ´ïµ½ 500%¡£

yrQ1xL8lc2ERRER2.jpg

¸ÃÑо¿µÄÖ÷Òª×÷Õß¼ÖÂ޵ ¡¤ ÂÞÁÖ˹£¨Jarod Rollins£©±íʾ£º" ÕâÖÖЭͬÑÓÉìÕæµÄºÜ·è¿ñ¡£ÕâЧ¹û²»ÊǼòµ¥µÄÒ»¼ÓÒ»µÈÓÚ¶þ£¬¶øÊÇÒ»¼ÓÒ»µÈÓÚÎ塣ΪÁË¿ª·¢×îÓÐЧµÄ¿¹Ë¥ÀÏÖÎÁÆ·½·¨£¬ÎÒÃDZØÐë×ÅÑÛÓÚ³¤ÊÙÍøÂç¶ø²»ÊǸöÈË;¾¶¡£"

OoPy8XX8gXYQYI8P.jpg

DaeQ0d21R0dk211E.jpg

Tr7vbJA7F1h1VzBV.jpg

l3vBI5J5wBFmwAMs.jpg

¸ÃÑо¿·¢±íÔÚ¡¶Cell Reports.¡·ÔÓÖ¾ÉÏ¡£
×ÊÁÏÀ´Ô´£ºMDI ÉúÎïʵÑéÊÒ

¸ÃÓû§´Óδǩµ½

·¢±íÓÚ 2020-1-9 21:44:29 | ÏÔʾȫ²¿Â¥²ã
ÕæÈÃËû³É¹¦ÁË£¬ÎÒÃÇÒª¸É400Äê²ÅÄÜÍËÐÝ¡£¡£¡£

¸ÃÓû§´Óδǩµ½

·¢±íÓÚ 2020-1-9 21:57:13 | ÏÔʾȫ²¿Â¥²ã
ÑøÀϽ𲻹»ÁË

¸ÃÓû§´Óδǩµ½

·¢±íÓÚ 2020-1-9 22:09:10 | ÏÔʾȫ²¿Â¥²ã
·Ç³£Òź¶µÄÊÇ£¬ËùÓжԵͼ¶¶¯ÎïÌáÉýÊÙÃü¾Þ´ó·ù¶ÈµÄ·½·¨£¬¶Ô¸ß¼¶¸´Ôӵ͝ÎïÖ´ÐÐʱ£¬ÌáÉý·ù¶È¶¼»á´ó·ùϽµ£¬±ÈÈçÕâ¸ö5±¶£¬·Åµ½ÈËÉíÉÏ£¬Á¬5%¶¼Ìá²»ÁË

¸ÃÓû§´Óδǩµ½

·¢±íÓÚ 2020-1-9 22:21:10 | ÏÔʾȫ²¿Â¥²ã
È»¶ø£¬²¢²»ÊÇËùÓÐÈ˶¼Ïë»îÄÇô¾Ã¡­¡­

¸ÃÓû§´Óδǩµ½

·¢±íÓÚ 2020-1-9 22:32:27 | ÏÔʾȫ²¿Â¥²ã
ÄÜÈÃÎÒÔÚ60ËêÒÔºó»¹ÄÜÀ϶øÃÖ¼á¾ÍлÌìлµØÁË¡£
ÄúÐèÒªµÇ¼ºó²Å¿ÉÒÔ»ØÌû µÇ¼ | Á¢¼´×¢²á

±¾°æ»ý·Ö¹æÔò

¹Ø±Õ

Õ¾³¤ÍƼöÉÏÒ»Ìõ /1 ÏÂÒ»Ìõ

QQ|ÊÖ»ú°æ|СºÚÎÝ|ÎÞͼ°æ|ÃâÔðÉùÃ÷|¹ØÓÚÎÒÃÇ|ýÌåÕÐ×â|XML|Îߺþ½­±±Íø ( ÍîICP±¸2021018839ºÅ| )|Çí¹«Íø°²±¸46010502000186ºÅ

GMT+8, 2026-4-17 10:18 , Processed in 0.742903 second(s), 40 queries .

Powered by Îߺþ½­±±Íø

© 2011-2026 0553B.COM

¿ìËٻظ´ ·µ»Ø¶¥²¿ ·µ»ØÁбí